无障碍
学校简介
现任领导
校园风采
校徽
校园地图
党政管理机构
群团组织
教辅部门
教学单位(二级学院)
其他直属机构
本科生教育
继续教育
网络教学平台
招生信息
就业服务
党务公开
校务公开
位置: 首页 -> 新闻中心 -> 校园资讯 -> 文法学院 -> 正文
【喜报】黄筱蓉教授荣获江西省第二十一次社会科学优秀成果二等奖
来源单位:
发布时间:2025-10-16
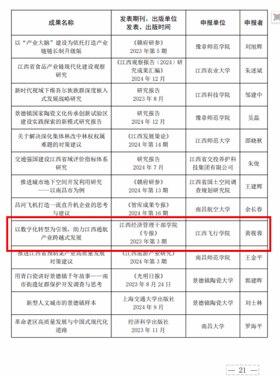
近日,江西省第二十一次社会科学优秀成果奖获奖名单正式公布。江西飞行学院文法学院黄筱蓉教授申报的成果《以数字化转型为引领,助力江西通航产业跨越式发展》荣获优秀成果奖二等奖。
(文、图/熊宸涵 一审/刘丰琴 二审/林芸 终审/曹国平)
上一篇:以沙为墨 绘时空之痕 ——文法学院美育“第二课堂”校外实践基地特色活动纪实
下一篇:第六届“燕兴杯”江西省大学生英语应用能力 竞赛校赛顺利举办
友情链接
教育部
科学技术部
江西省教育厅
江西省科学技术厅
全国高校思想政治工作网
江西干部网络学院
学校官方微信
联系我们
校址:南昌市红谷滩区红角洲卧龙路269号
电话:0791-83956600
传真:0791-83956600
邮编:330088
©Copy Rights 2008-2021 © www.jxfu.edu.cn
网络维护:信息中心 E-mail: xxzx@jxfu.edu.cn
赣公网安备 36010802000178号
ICP备案/许可证号:赣ICP备2024030683号-1